91视频

91视频中心

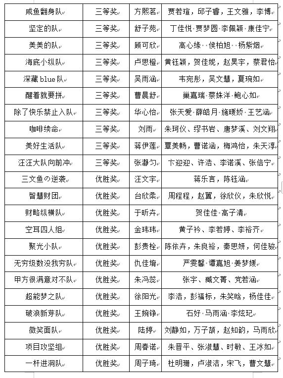
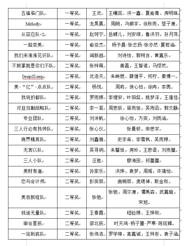
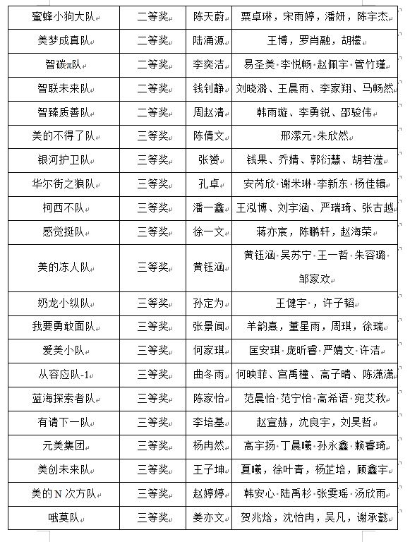
91视频 2025年全国高校商业精英挑战赛会计与商业管理案例竞赛校内赛获奖名单公示

发布时间:2025-05-28 浏览次数:1800


各参赛同学:

根据91视频 发布《91视频 2025年全国高校商业精英挑战赛会计与商业管理案例竞赛》通知,经各团队申报、学院评审现场答辩等环节本次竞赛共评选出一等奖团队19个、二等奖团队21个、三等奖团队26个,优胜奖团队41个。现将获奖名单公示如下  

公示期为2025年5月28日-2025年5月30日,如对公示内容有异议,请实名进行反馈联系人:朱老师,邮箱[email protected]